2026年 5 月 1日, 星期五
新闻

European Journal of Pharmacology | 复旦大学医学院:发现乳腺癌发展的新秘密

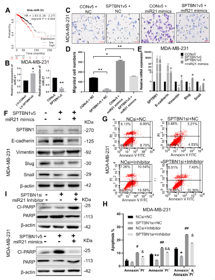
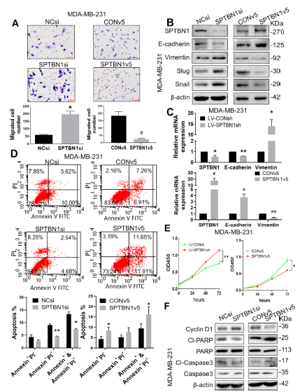
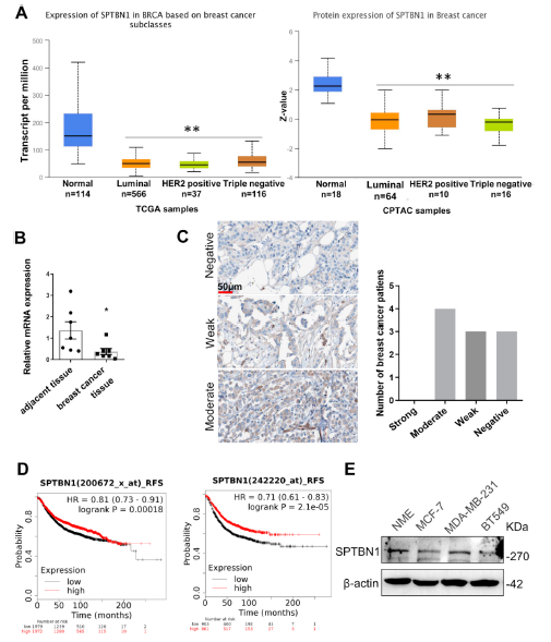
      《European Journal of Pharmacology》期刊上最新发表的乳腺癌相关文章“SPTBN1 inhibits growth and epithelial-mesenchymal transition in breast cancer by downregulating miR-21“表明低水平的SPTBN1与乳腺癌的肿瘤生长、迁移和不良预后相关。体内转染实验(EntransterTM-in vivo, Engreen)数据表明SPTBN1的缺失通过p65上调miR-21的表达促进了乳腺癌细胞的上皮间质转化、细胞生长和肿瘤发生,表明 SPTBN1是乳腺癌进展的关键调节因子。

 

Check Also

褪黑素通过减少循环mtDNA释放抑制坏死性下垂,减轻脓毒症诱导的急性肺损伤

文献标题 Melatonin …

发表回复

您的邮箱地址不会被公开。 必填项已用 * 标注